Source: https://cexplorer.io/article/understanding-block-minting-in-cardano
Katika mtandao wa Cardano, nodi tu ambazo zilichorwa kwa nasibu katika nafasi zilizopewa na ambazo vyeti vyao vya usajili vimehifadhiwa kwenye blockchain vinaweza kuunda vitalu. Ni lazima ithibitishwe kuwa vizuizi vipya vilivyopendekezwa viliundwa na nodi iliyoshinda bahati nasibu na kuidhinishwa kufanya hivyo. Njoo ujifunze kuhusu jinsi vitalu vipya vinatengenezwa na jinsi vinavyothibitishwa.
Kwa nini ni muhimu kuthibitisha vitalu?
Mahitaji ya ugatuaji na usalama yanawekwa kwa kila mtandao wa blockchain wa umma. Katika mazingira ya uzalishaji wa kuzuia, hii ina maana kwamba bahati nasibu ya random kwa ajili ya uteuzi wa wazalishaji wa kuzuia na utaratibu wa uthibitishaji wa kuzuia lazima uanzishwe.
Zaidi ya hayo, mitandao ya blockchain iko wazi, kwa hivyo mtu yeyote anaweza kujiunga kwa hiari na bila kujulikana na kuanza kutengeneza vizuizi. Inaweza pia kufanywa na vyombo vinavyotaka kushambulia mtandao kimakusudi. Kwa hiyo ni muhimu kufafanua sheria za uendeshaji wa mtandao (itifaki). Kwa muda mrefu kama nodi nyingi kwenye mtandao zinafanya kazi kulingana na sheria (za itifaki), itakuwa rahisi kwa mtandao kuondoa mashambulio na kuongeza mara kwa mara vizuizi vipya halali kwenye blockchain.
Vitalu vingi vya sasa vinafanya kazi kwa njia ambayo kwa muda fulani nodi moja hutoa kizuizi na nodi zingine zote zinathibitisha kizuizi hiki. Kizuizi kilichopendekezwa kinaweza kukubaliwa (ikiwa ni halali) au kutupwa. Ikiwa vizuizi vingi vinaonekana katika kipindi fulani cha wakati, lazima kuwe na sheria inayoamua ni kizuizi gani kinapaswa kuongezwa hadi mwisho wa blockchain (itakuwa kizuizi cha mwisho). Sheria inaweza kutegemea kuongezwa kwa vitalu vingi vipya (sheria ya mnyororo mrefu).
Uthibitishaji wa block kawaida huwa na uthibitisho thabiti wa kriptografia kwamba kizuizi kiliundwa na nodi iliyoshinda bahati nasibu. Data ya ziada katika kichwa cha kuzuia inaweza kuthibitishwa. Kwa mfano, ili kuthibitisha uhalisi na uadilifu wa kizuizi.
Kila kizuizi kinaundwa na kichwa na mwili (maudhui). Yaliyomo kwenye kizuizi pia yamethibitishwa, i.e. shughuli zinathibitishwa. Block inaweza kuwa na kichwa halali, lakini ikiwa yaliyomo kwenye kizuizi ni batili, kizuizi hakiwezi kuwa halali pia. Makala hii inazingatia uzalishaji wa kuzuia, kwa hiyo hatutavutiwa na maudhui ya kuzuia. Tunahitaji tu data iliyo kwenye kichwa cha block.

Msururu wa kuzuia unaweza kuchukuliwa kuwa uliogatuliwa na salama ikiwa seti pana ya nodi huru zinaweza kuambatisha vizuizi na mshambulizi hawezi kutatiza mchakato huu kwa njia yoyote ile. Nodi za uaminifu zinaweza kufikia makubaliano ya mtandao mara kwa mara.
Jinsi Cardano inavyogawanya wakati
Cardano inagawanya wakati katika nafasi zinazochukua sekunde moja na nyakati za siku 5. Enzi moja huchukua nafasi 432,000.
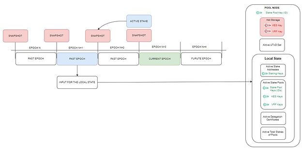
Wakati wa mpito kati ya epochs, kinachojulikana kama snapshot inachukuliwa.
Picha za picha zinafanywa na nodes zinazoshiriki kikamilifu katika makubaliano ya Cardano (hivyo katika uzalishaji wa vitalu). Picha ndogo huchukuliwa mwishoni mwa kila kipindi na kurekodi usambazaji wa hisa na hali ya kaumu ya mtandao.
Wadau wanaweza kukasimu wakati wowote katika enzi, kwa hivyo hisa za vikundi vya watu binafsi na idadi yao (usajili mpya wa vigingi) vinaweza kubadilika kila mara. Hali inayoakisi mabadiliko inaitwa dau la moja kwa moja. Nodi zinazoshiriki katika makubaliano ya mtandao hufanya kazi na hali ambayo inachukuliwa wakati wa snapshots, ambayo inaitwa hisa hai. Vijipicha hutoa usalama, uthabiti na kutabirika kwa mfumo.
Katika picha iliyo hapa chini, unaweza kuona muhtasari (mgombea wa hisa hai) iliyochukuliwa wakati wa mpito kati ya nyakati. Kumbuka nafasi ambazo zimegawanywa kwa vipindi vya sekunde 20. randomness katika Cardano ni kuweka ili block mpya ni zinazozalishwa takriban kila inafaa ishirini. Wakati mwingine muda wa muda kati ya vizuizi (idadi ya nafasi) unaweza kuwa mfupi, wakati mwingine mrefu.
Kwenye kila nodi, bahati nasibu ya kibinafsi hufanyika katika kila slot bila ya wengine. Ikiwa nodi (au nodi zaidi) hugundua kuwa imeshinda haki ya kutengeneza kizuizi, inakuwa kiongozi anayeitwa yanayopangwa. Inaonyeshwa na rectangles za njano kwenye picha. Tutarudi kwa maelezo baadaye.
Wacha turudi kwenye enzi kuelezea undani mwingine. Katika picha iliyo hapa chini, epoch N+3 inaendelea (mstatili wa kijani). Picha ya mwisho ilipigwa kati ya kipindi cha N+2 na N+3, lakini haitumiki kama dau linalotumika. Picha iliyopigwa mwanzoni mwa enzi iliyopita N+2 inatumika kama hisa inayotumika. Muhtasari huu unaonyesha hali ya enzi N+1 (mstatili wa bluu).
Hali ya usambazaji na ugawaji wa hisa kutoka kwa muhtasari ambao ulipigwa mwanzoni mwa enzi iliyopita inatumika katika enzi ya sasa kama hisa inayoendelea. Kwa maneno mengine, picha iliyotangulia inatumika kama dau linalotumika.
Moja ya sababu kuu za sheria hii ni kwamba muda wa kutosha umepita tangu snapshot ya awali ilichukuliwa (siku 5) ili kuhakikisha kwamba vitalu katika blockchain (ikiwa ni pamoja na maudhui) haitabadilika.
Kuandaa nodi ya kutengeneza na kuthibitisha vitalu
Bahati nasibu za nasibu na utengenezaji wa block zinatokana na kriptografia huko Cardano. Kazi ya Kisiri Inayoweza Kuthibitishwa inatumika kwa bahati nasibu nasibu. Mpango wa Sahihi Inayobadilika kwa Ufunguo wa kusaini vizuizi na kuhakikisha kutobadilika kwa historia ya blockchain.
Katika makala hii, hatutashughulikia maelezo ya kriptografia, lakini tu matumizi ya vitendo ya kutengeneza na kuthibitisha vitalu. Inatosha kwetu kujua kwamba waendeshaji wa bwawa wanapaswa kuunda jozi kadhaa muhimu ambazo zitawawezesha kuunda vyeti muhimu kwa usajili wa bwawa na uendeshaji wa node ya kuzuia-mtayarishaji.
Kila mwendeshaji wa bwawa lazima aunde jozi muhimu zifuatazo:
- Jozi ya funguo za bwawa la hisa (ufunguo baridi)
- Jozi ya vitufe vya Sahihi ya Kutoa Ufunguo (KES) (ufunguo wa moto)
- Jozi ya vitufe vya Uthibitishaji Nasibu (VRF) (ufunguo wa moto)
- Jozi ya funguo za anwani ya kigingi (ufunguo baridi)
Kila jozi ya funguo ina ufunguo wa kibinafsi (ufunguo wa kusaini) ambao mmiliki (yaani, opereta wa bwawa) lazima aweke siri. Zaidi kutoka kwa ufunguo wa umma (ufunguo wa uthibitishaji) ambao unaweza kuchapishwa. Katika picha, ufunguo wa kusaini utaonyeshwa kwa rangi nyekundu na ufunguo wa uthibitishaji utaonyeshwa kwa kijani.
Nodi zote za bwawa hutumia ufunguo wa VRF wa kutia sahihi kwa bahati nasibu ya kibinafsi na ufunguo wa KES wa kutia saini vitalu vipya vilivyoundwa.
Katika picha hapa chini unaweza kuona operator wa bwawa ambaye aliunda funguo zote muhimu za uendeshaji wa bwawa. Aliingiza funguo za VRF na KES za kusaini kwenye hifadhi ya moto kwenye nodi. Kumbuka kwamba ufunguo wa hifadhi ya hisa ya uthibitishaji hutumiwa kwa kitambulisho cha pool (ID). Ufunguo wa anwani ya dau la kusainiwa hutumika kwa kuondoa zawadi kutoka kwa akaunti ya zawadi.

Ili uthibitishaji uwezekane, funguo za VRF na KES za uthibitishaji lazima zipatikane kwa nodi zote kwenye mtandao. Kwa kuongeza, ni muhimu kwamba funguo zihusishwe kwa usahihi na operator maalum wa bwawa. Hii inafanikiwa kupitia kitambulisho (ufunguo wa hifadhi ya hisa). Vyeti hutumiwa kusambaza funguo.
Waendeshaji wote wa bwawa lazima wasajili bwawa na kuingiza (miongoni mwa mambo mengine) ufunguo wa VRF wa uthibitishaji ndani yake. Ni lazima pia waunde cheti cha ufunguo wa uendeshaji na waweke ufunguo wa uthibitishaji wa KES (pia unaitwa ufunguo wa uendeshaji) ndani yake. Vyeti vyote vinasambazwa kupitia shughuli za Cardano na kuhifadhiwa kwenye blockchain.
Katika picha hapa chini unaweza kuona opereta wa bwawa ambaye aliunda cheti cha usajili wa bwawa na cheti cha ufunguo wa uendeshaji na kuingiza funguo za umma zinazohitajika ndani yao. Hebu tuongeze kwamba vyeti vyote viwili lazima visainiwe na ufunguo wa kusainiwa kwa hisa.

Wenye ADA hukabidhi hisa zao kwa vikundi vilivyochaguliwa kupitia jozi ya vyeti, cheti cha usajili wa anwani ya hisa, na cheti cha uwakilishi. Vyeti hivi pia huhifadhiwa kwenye blockchain. Sarafu za ADA zilizokabidhiwa huongeza jumla ya hisa za madimbwi.
Katika picha iliyo hapa chini unaweza kuona mtumiaji aliyeunda vyeti vinavyohitajika kwa uwakilishi wa wadau. Kumbuka kwamba ufunguo wa hifadhi ya hisa (Kitambulisho) umejumuishwa kwenye cheti cha kaumu.
Katika picha iliyo hapa chini, unaweza kuona jinsi wadau na waendeshaji pool wanavyowasilisha vyeti kwa blockchain kupitia miamala wakati wa enzi. Vyeti vitasalia kuhifadhiwa katika vizuizi vya kibinafsi (pamoja na funguo zote za uthibitishaji). Picha ni kwa madhumuni ya kielelezo pekee. Kizuizi kinaweza kuwa na vyeti vingi. Pia unaona muhtasari ambao utaakisi usambazaji wa hisa na hali ya uwekaji kaumu ya mtandao kwa kipindi fulani.
Ili node iwe tayari kuthibitisha vitalu vilivyopendekezwa na mabwawa mengine kwenye mtandao, inapaswa kudumisha hali ya ndani na taarifa zote muhimu. Nodi lazima iweze kuthibitisha vizuizi vinavyoingia haraka bila kutafuta habari kwenye blockchain bila lazima.
Nodi hufuatilia seti ya anwani za hisa zinazotumika. Data iliyofuatiliwa ina kitambulisho cha dau (ufunguo au heshi ya hati) kutoka kwa kila cheti cha usajili wa anwani ya hisa. Nodi husasisha seti kulingana na uthibitishaji wa miamala katika vizuizi vinavyoingia. Nodi zinaweza kuthibitisha miamala inayoondoa zawadi za hisa kutoka kwa akaunti za zawadi (sehemu ya kila anwani ya hisa iliyosajiliwa).
Nodi hufuatilia seti ya hifadhi zinazotumika za hisa, ambazo huzielekeza kulingana na funguo za hifadhi ya hisa za uthibitishaji (kwa usahihi zaidi, heshi za vitufe). Zaidi ya hayo, nodi hufuatilia maelezo yanayohusiana na vyeti muhimu vya uendeshaji, ikiwa ni pamoja na kaunta inayowakilisha nambari ya mfululizo ya cheti. Cheti kilicho na nambari ya juu zaidi ya kaunta pekee ndicho halali (vyeti vyote vya zamani vilivyo na nambari ya chini ya kaunta ni batili).
Nodi hufuatilia vyeti vinavyotumika vya ugawaji (anwani zote za hisa ambazo zimekabidhiwa kwa heshi ya funguo za hifadhi ya hisa za uthibitishaji (Vitambulisho).
Ili kucheza bahati nasibu inayopangwa na kiongozi na kukokotoa zawadi kubwa kwa kila enzi, ni lazima nodi zijue ni kiasi gani cha hisa kimekabidhiwa kwa madimbwi. Hii ni jumla ya anwani zote za hisa zilizokabidhiwa kwa kila ufunguo binafsi wa hifadhi ya hisa (tena, heshi za funguo).
Katika picha hapa chini, unaweza kuona nodi ya bwawa ambayo inadumisha hali ya ndani na habari zote muhimu inayohitaji kudumisha kwa uthibitishaji wa vitalu (na shughuli). Kumbuka kwamba nodi inajua kuhusu mabwawa yote yaliyosajiliwa. Inajua heshi za funguo zao za hifadhi ya hisa na jumla ya dau zao. Pia inajua kuhusu funguo zote za KES (zinazotumika) na VRF.

Seti zingine husasishwa kila mara (kwa mfano seti ya UTxO hubadilika kwa kila kizuizi kipya) huku zingine zikirejelea muhtasari wa awali (dau linalotumika). Ili kuhakikisha kwamba nodi zote zinafanya kazi na hali sawa kuhusu uzalishaji wa vitalu, hisa ya moja kwa moja haiwezi kutumika.
Kielelezo kilicho hapa chini kinaonyesha jinsi taswira ya enzi hiyo inakuwa msingi wa kujenga jimbo la ndani. Vyeti vyote (na wajumbe wa anwani za hisa) huwekwa kwenye seti ili zipatikane kwa uthibitishaji wa haraka wa kuzuia.
Sasa unajua ni nini kinachohitajika ili nodi iweze kutengeneza vizuizi vipya na kuthibitisha yale yaliyopendekezwa na mabwawa mengine.
Uchimbaji wa block
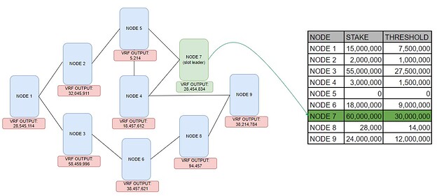
Fikiria kuwa hakuna kiongozi anayepangwa aliyechaguliwa katika nafasi chache zilizopita. Raundi mpya ya bahati nasibu kwa nafasi ya sasa inaendeshwa kwa faragha kwenye kila dimbwi. Hii ni bahati nasibu ya kibinafsi kwa sababu ni muhimu kutumia ufunguo wa VRF wa kusaini ambao unapatikana tu kwa opereta wa bwawa na hakuna mtu mwingine (ikiwa ufunguo haujaathiriwa).
Ili nodi iamue ikiwa inakuwa kiongozi wa yanayopangwa, lazima itumie kipengele cha VRF. Chaguo za kukokotoa za VRF huchukua vigezo kadhaa kama ingizo na hutoa pato la VRF. Ingizo la chaguo la kukokotoa la VRF ni kitambulisho cha yanayopangwa (nafasi ya sasa), Nonce, na ufunguo wa VRF wa kusaini (unahifadhiwa kwenye hifadhi ya moto kwenye nodi).
Nonce inakokotolewa kama XOR ya thamani mbili: epoch nonce na entropy ya ziada. Epoch nonce ni heshi ambayo huundwa kwa kutumia 2/3 ya kwanza ya matokeo ya VRF kutoka kwa vizuizi ambavyo vimetolewa katika enzi iliyopita. Entropy ya ziada ni thamani ya hiari inayoweza kudungwa na mtu yeyote anayewasilisha cheti halali cha usajili wa bwawa la hisa na sehemu ya nonce isiyo tupu. Entropy ya ziada inaweza kutumika kuongeza unasibu na usalama wa mfumo au kupata nafuu kutoka kwa enzi iliyoathiriwa.
Chaguo za kukokotoa za VRF kwenye kila nodi hutoa matokeo nasibu (Y) na uthibitisho (⍴) kwa nafasi ya sasa. Nodi inalinganisha pato la VRF na kizingiti ambacho kinategemea hisa yake yote. Ikiwa pato liko chini ya kizingiti, nodi huchaguliwa kama kiongozi wa yanayopangwa na inaweza kutengeneza kizuizi katika nafasi hiyo.
Katika picha hapa chini unaweza kuona jinsi mabwawa yote kwenye mtandao yalicheza bahati nasibu katika slot iliyotolewa na kulinganisha pato la VRF na kizingiti. Node 7 ikawa kiongozi wa yanayopangwa.
Mara nyingi, kiongozi mmoja pekee ndiye anayechaguliwa katika nafasi. Wacha tufikirie hivyo katika hali yetu pia. Kiongozi wa yanayopangwa ana haki ya kujenga block. Nodi lazima itengeneze kichwa cha kuzuia na kuingiza shughuli halali kwenye mwili.
Nodi inaingiza habari hii kwenye kichwa cha kuzuia:
- Nambari ya kuzuia, ambayo ni nambari ya mfuatano ya kizuizi kwenye mnyororo.
- Nambari ya yanayopangwa (kitambulisho cha slot) ambayo kizuizi kiliundwa.
- Heshi ya block iliyotangulia, ambayo ni heshi ya kichwa cha sehemu iliyotangulia kwenye leja.
- Mtoa block. Ni ufunguo wa uthibitishaji wa opereta wa hifadhi ya hisa ambaye alitengeneza kizuizi.
- Toleo la VRF (Y) na uthibitisho (⍴).
- Saizi ya block, ambayo ni saizi ya block katika ka.
- Hashi ya mwili wa block. Ni heshi ya mwili (muamala na data).
- Cheti cha uendeshaji.
- Toleo la itifaki. Ni toleo la vigezo vya itifaki ambayo hutumiwa kwa uthibitisho wa kuzuia.
Unaweza kuona block kwenye picha hapa chini. Usidanganywe na ukubwa wa uwiano. Kwa mazoezi, kichwa cha block ni kidogo sana kuliko mwili wa block. Katika hatua ya kwanza, kazi ya VRF inatumiwa kubainisha ikiwa nodi iliyotolewa imekuwa kiongozi wa yanayopangwa. Ikiwa ndivyo, nodi huingiza data zote muhimu kwenye block ya kichwa na kusaini kizuizi kwa ufunguo wa KES wa kusaini (uliohifadhiwa kwenye hifadhi ya moto kwenye nodi).
Block iliyotiwa saini iko tayari kutumwa kwa mtandao wa Cardano. Block itasambazwa ulimwenguni kote kwa nodi zingine zote za Cardano kupitia nodi za relay. Nodi nyingine huanza kwa kuthibitisha habari kwenye kichwa cha block na ikiwa ni sawa, endelea kuthibitisha mwili.
Uthibitishaji wa Block
Uthibitishaji wa block iliyopendekezwa ni jambo rahisi sana kwa nodes kwa kuwa wana taarifa zote muhimu (ikiwa ni pamoja na nyenzo za kriptografia) tayari katika seti za kazi.
Block itazingatiwa kuwa halali ikiwa masharti yafuatayo yatatimizwa.
Matokeo ya VRF ni thamani ya nasibu ambayo huamua kustahiki kwa opereta wa hifadhi ya hisa kutengeneza block katika nafasi fulani. Uthibitisho wa VRF ni uthibitisho wa siri unaoonyesha kuwa matokeo ya VRF yalitolewa na opereta wa hifadhi ya hisa kwa kutumia jozi zao za funguo za VRF. Zote mbili zinaweza kuthibitishwa kwa urahisi.
Njia ambayo itathibitisha block inayoingia inahitaji kujua wakati wa enzi ya sasa. Sio shida kwani nodi zote za uaminifu hutumia nonce sawa (zilitumia mchakato sawa kuipata). Nodi hutumia algoriti ya uthibitishaji wa VRF ili kuangalia kama matokeo ya VRF na uthibitisho yanalingana na kitufe cha umma cha VRF (imechukuliwa kutoka kwa seti inayotumika) na epoch nonce. Nodi pia huangalia ikiwa matokeo ya VRF yako chini ya kizingiti ambacho kinategemea dau la nodi iliyopendekeza kizuizi. Ikiwa hundi hizi zitapita, basi nodi inakubali kwamba mgombeaji wa kuzuia alichorwa na kiongozi halali wa yanayopangwa.
Ni muhimu kutambua kwamba uthibitishaji huu utafaulu tu ikiwa bwawa lenye ufunguo sawa wa hifadhi ya hisa (Kitambulisho) limesajiliwa, ambayo ilibidi kufanyika hivi punde katika enzi hii inayolingana na muhtasari uliotumika (dau linalotumika).
Sehemu nyingine ya uthibitishaji ni ukaguzi wa saini wa KES. Kizuizi kilichopendekezwa lazima kiwe na cheti cha ufunguo wa uthibitishaji kwenye kichwa. Kumbuka kwamba nodi zina orodha ya vyeti muhimu vya uendeshaji vinavyopatikana katika jimbo lao la karibu.
Kaunta ya cheti cha ufunguo wa uendeshaji kwenye kizuizi lazima isiwe ndogo kuliko kaunta ya cheti cha ufunguo wa uendeshaji katika seti amilifu ya nodi inayothibitisha kizuizi.
Katika picha hapa chini, unaweza kuona jinsi node inathibitisha kichwa cha kizuizi kipya kilichofika, ambacho kinatumia maelezo ambayo imetayarisha kulingana na vyeti vilivyohifadhiwa kwenye blockchain.
Baadhi tu ya uthibitishaji kuhusu funguo za VRF na KES ndizo zimeonyeshwa kwenye picha. Kwa kweli, inahitajika kudhibitisha vigezo vyote kwenye kichwa, i.e. nambari ya serial ya kuzuia, saizi ya kizuizi, kiunga cha kizuizi kilichopita, nk.
Hitimisho
Uchimbaji wa block umeundwa ili hakuna mtu mwingine anayeweza kutengeneza kizuizi kwenye sehemu fulani isipokuwa kiongozi wa yanayopangwa. Kwa hili, nodi inahitaji kusajiliwa katika blockchain kupitia cheti na kuwa na hisa kubwa ya kutosha. Kwa kuongeza, lazima iwe na ufunguo halali wa KES kwa muda uliotolewa wa KES (ufunguo wa faragha wa kusaini vitalu hubadilishwa mara kwa mara ili kulinda historia ya blockchain). Nyenzo zote za kriptografia za uthibitishaji wa kuzuia zinapatikana kwa washiriki wote kwenye blockchain. Nodi hazikubali kizuizi ambacho hakipitishi uthibitishaji.








